人生就是博官网

目今位置:首页> 企务果真 > 招标信息 >

招标信息

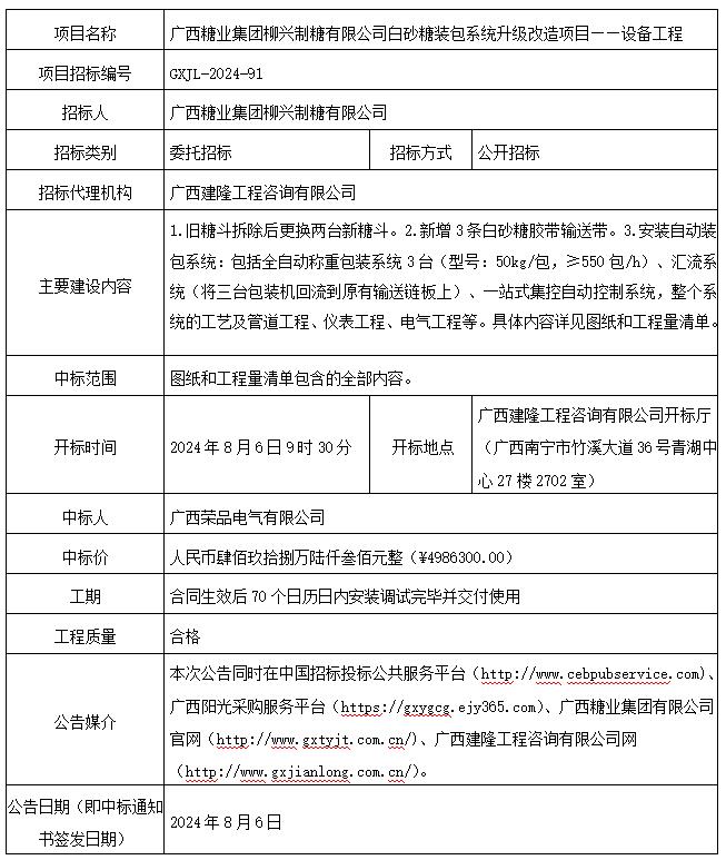
广西建隆工程咨询有限公司关于广西糖业集团柳兴制糖有限公司白砂糖装包系统升级革新项目——设备工程中标通告

日期:2024-08-06 17:43:50    来源:

QQ截图20240806174423.jpg


网站地图