人生就是博官网

目今位置:首页> 企务果真 > 招标信息 >

招标信息

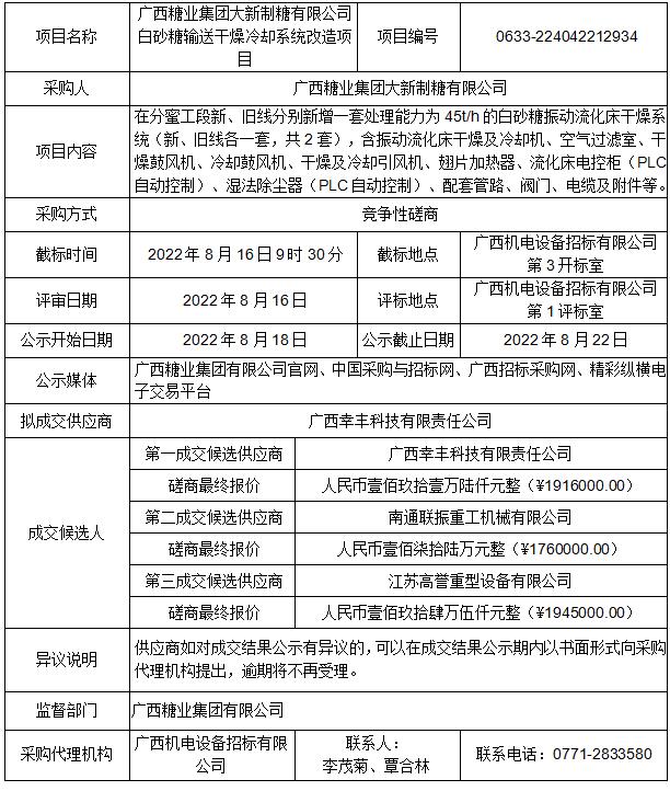
广西糖业集团大新制糖有限公司白砂糖输送干燥冷却系统革新项目成交结果公示

日期:2022-08-18 16:30:29    来源:

QQ截图20220818163100.jpg


网站地图